鼎之道、易于行
想开发一款app,选择原生or混合?
时间:2019-04-22
来源:互联网
浏览:2989
如今,随着互联网的发展,各个行业以及领域已慢慢转型到互联网的应用当中,中国软件服务市场的规模在逐年增长,根据艾瑞市场报道,预计 2020年,全国 IT 信息化建设的市场规模将达到 4.68万亿。
然而,在众多的软件开发应用终端中,移动终端居多。所以APP开发成为众多企业的首选。下面我们来了解下app开发模式。确切来说app开发模式有三种:
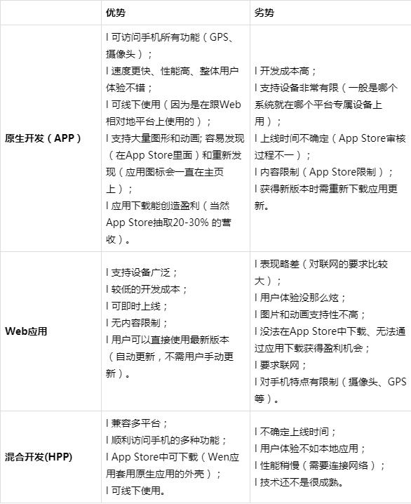
1.原生开发APP;
2.web APP;
3.混合开发HPP。

然而,这三种开发模式的APP有什么区别呢,今天,小编就给大家科普一下。
1.原生开发APP;
原生开发APP是利用Android、iOS平台官方的开发语言、开发类库、工具进行开发。可以直接在安卓系统和苹果系统移动设备上运行。
2.Web APP;
Web App开发是模板式的APP开发,Web应用本质上是为移动浏览器设计的基于Web的应用,它们是用普通Web开发语言开发的,能够在各种智能手机浏览器上执行。
3.混合开发HPP;
是指介于web-app、native-app这两者之间的app,兼具“Native App良好用户交互体验的优势”和“Web App跨平台开发的优势”。这个就相当于一种框架开发(HTML5开发),说白了就是网页;该模式通常由“HTML5云网站+APP应用客户端”两部份构成。
二、原生开发APP、Web开发与混合开发HPP的优劣势对比

通过以上的说明与对比,相信大家已经有个大概的了解了。但是我想开发一款APP,又该如何选择呢,原生or混合?是不是还是不懂如何选择呢?
小编来给大家总结点建议。
1.根据预算:对于初创公司,小规模企业,投入资金比较少,可以选择混合开发,他的存在并非一文不值,很多混合的APP发展好了转型原生大有。以及在转型上打算花费的金钱、时间、精力、决心等去衡量。
2.根据需要:如果我只想运用这个app来运营一段时间,没有比较长远的打算,或者没打算赚太多或者靠它生存,那可以选择混合,如果需求中涉及到很多人,很多店,很多钱,那建议选择原生
综上所述,相信您对原生或混合有了一定了解,原生混合各有所长,根据自己的需求、预算、自身条件、运营产品、市场等条件,来选择最适合自己的才是最好的。所以至于到底选择什么开发模式,建议各企业根据自己的实际情况决定。小编期望您能找到最适合自己的,发展下去。








信息保护中请放心填写
